ADDIE-Driven Storyline 360 Module with Scenario-Based Learning
An interactive, ADDIE-designed Storyline 360 pharmacology module that uses scenario-based learning and performance-aligned assessments to strengthen clinical decision-making and medication safety in veterinary nursing.

Overview

This interactive Storyline 360 and Rise module was developed to strengthen applied pharmacologic reasoning in high-acuity veterinary settings. Designed through a structured needs analysis and the ADDIE framework, the experience integrates scenario-based learning, concept mapping, and performance-aligned assessments to connect pharmacologic principles directly to clinical decision-making.
The module guides veterinary nurses through increasingly complex patient cases, requiring them to interpret physiologic parameters, anticipate medication effects, apply CPR dosing standards, and uphold regulatory compliance in real time. The result is a structured, interactive learning experience designed to support confident medication administration, clinical advocacy, and improved patient safety.
My Role
I led the project from initial analysis through full development. I conducted the needs assessment, facilitated stakeholder collaboration, defined learning objectives, mapped performance outcomes, designed interactive case scenarios, developed assessments, integrated media, and built the final prototype in Storyline and Rise.
This project reflects my ability to translate interdisciplinary healthcare data into structured, performance-aligned learning experiences that support patient safety and regulatory compliance.
Purpose & Business Need
Target Audience: Veterinary nurses working in specialty and emergency hospital settings.
Hospital leadership identified recurring medication-related inconsistencies and preventable documentation and monitoring errors. To determine the root causes, I collaborated with interdisciplinary stakeholders, including veterinarians, pharmacy technician subject matter experts, the on-site pharmacist, hospital safety officers, and frontline veterinary nurses.
Together, we analyzed medical error reports, reviewed baseline pharmacology formative assessment results, examined medication incident trends, and gathered qualitative data from nurses working in live clinical settings. These findings revealed a consistent gap between conceptual pharmacology knowledge and real-time application under pressure.
The goal of this module was to close that gap by strengthening applied clinical reasoning, improving monitoring accuracy, reinforcing regulatory compliance, and reducing medication-related risk.
My Approach
Using the ADDIE framework, I translated stakeholder findings into measurable performance objectives and scaffolded learning experiences aligned to clinical outcomes. The design process began with clearly defined behaviors tied to patient safety, medication monitoring accuracy, and regulatory compliance.
I structured the module around scenario-based case applications grounded in real hospital challenges, allowing learners to apply pharmacologic principles within authentic clinical contexts. Interactive knowledge checks, including case-based drag-and-drop analysis, were integrated to reinforce clinical reasoning and strengthen retention. Concept mapping strategies were used to deepen understanding of pharmacokinetic and pharmacodynamic relationships, supporting more durable cognitive integration.
To accommodate varying levels of prior knowledge, I implemented a conditional pre-assessment pathway that allowed differentiated progression, while structured module sequencing gradually increased complexity to build confidence and consistency. Performance-based assessments were aligned to observable clinical behaviors, ensuring that mastery reflected applied reasoning rather than content recall.

Key Deliverables
The module was built through a series of structured design artifacts that translated stakeholder findings into a cohesive, performance-aligned learning experience. Each deliverable contributed to aligning objectives, instructional strategy, and assessment with real-world clinical application.
- Comprehensive needs analysis informed by quantitative error data and qualitative frontline feedback
- Interdisciplinary stakeholder consultation and performance gap identification
- ADDIE-based instructional design plan
- Detailed learning flow map, sequencing module progression, and interaction logic
- Full visual storyboard aligning narration, media, and interactive elements
- Scenario scripting grounded in authentic clinical cases
- Interactive knowledge checks and case-based assessments
- Conditional pre-assessment logic supporting differentiated progression
- Fully developed Storyline 360 and Rise module prototype
Together, these deliverables ensured the module was not only instructionally sound but also systematically aligned to patient safety, regulatory standards, and measurable clinical performance behaviors.
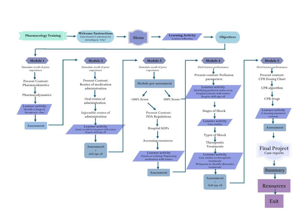
Visual Storyboard
This slide sorter view represents the structural blueprint of the module prior to development. I used this storyboard format to sequence learning objectives, align narration with on-screen elements, map interactive decision points, and organize scenario-based assessments before building in Storyline 360. This planning process ensured coherence, scaffolded progression, and alignment between content, interaction design, and performance outcomes.

Tools & Technologies
- Articulate Storyline 360
- Articulate Rise
- Branching logic and conditional progression
- Scenario-based scripting
- Structured assessment design
- Visual mapping and storyboard development with PowerPoint
Outcomes & Iteration
This module was deployed within the hospital’s LMS and integrated into the clinical training pathway for veterinary nurses. Since its implementation, it has undergone multiple iterations informed by learner feedback and observed engagement patterns.
Several learners identified module length as a barrier to completion in high-demand clinical environments. In response, I redesigned portions of the learning experience to support greater flexibility. Key content was transitioned into a mobile-friendly application, allowing nurses to access material in shorter, more manageable intervals. I also developed concise, quick-reference sheets to reinforce critical pharmacologic concepts at the point of care.
To further strengthen long-term knowledge retention and clinical reasoning, I incorporated structured metacognitive reflection prompts that encourage learners to examine how they apply pharmacologic decision-making in practice.
These refinements reflect an ongoing commitment to responsive design, learner accessibility, and continuous improvement within real-world clinical systems.
Design Iteration: Integrating Reflective Practice
Structured reflective prompts were incorporated to strengthen metacognitive awareness and support deeper learning transfer. These moments invite learners to pause, examine their reasoning, and connect clinical decisions to broader patient care implications in a psychologically safe environment with no right or wrong answers. By intentionally embedding reflection into the learning experience, I designed space for critical thinking, professional growth, and compassionate practice alongside technical skill development.

Explore the Design
View the interactive prototype, examine the learning flow map and storyboard, and review how objectives, activities, and assessments align to drive clinical performance improvement.
Consultation
Ready to elevate your training strategy?
Let’s design something intentional together.